
来源:轩言全球宏观宏琳优配
核心观点:
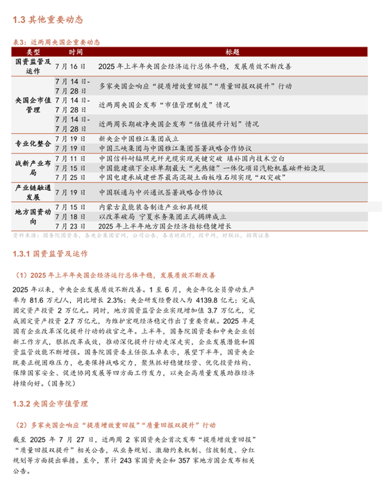
2025年7月16日至17日、23日至24日,国务院国资委分别举办中央企业、地方国资委负责人研讨班,总结上半年工作,明确下半年重点任务,并部署启动央国企“十五五”规划编制工作。同时,2025年7月18日,国资委审议通过央企负责人考核结果,六成以上的A级企业担任产业链“链长”或牵头创新联合体建设,功能价值突出。
2025年7月16日至17日,国务院国资委举办中央企业负责人研讨班,总结上半年工作,明确下半年重点任务,部署启动中央企业“十五五”规划编制工作。国资央企要锚定高质量发展,聚焦经营效益、增长潜力和发展价值“三个注重”,提升“五个价值”,落实“稳、优、保、促”。必须把培育壮大新质生产力置于核心,以原创技术突破、成果转化、产业升级构建“创新-产业-创新”的良性循环,超越内卷竞争宏琳优配,突出互利共赢,推动体系向高附加值跃升;并以高效能改革完善新型生产关系,高质量完成国企改革深化提升行动,为“智慧型增长”营造环境,开启企业增长“第二曲线”。
2025年7月23日至24日,国务院国资委在京举办地方国资委负责人研讨班,总结上半年工作,交流做法经验,研究部署下一阶段重点任务。会议强调要以编制和实施“十五五”规划为契机,指导推动地方国有企业始终坚持战略导向、长期主义,以培育壮大新质生产力重塑未来核心竞争力。要紧紧围绕“三个集中”,优化国有资产增量投向,调整存量结构,带头抵制“内卷式”竞争,加强重组整合,推动国有资本优化配置,形成新的国有资本布局结构。同时,完善公司治理与市场化机制,实现“放得活、管得住”的专业高效监管,打造创新领先、治理现代、充满活力的新国企。
国资委审议通过2024年和2022-2024年任期中央企业负责人经营考核结果,7家央企集团连续21个年度中央负责人经营业绩考核为A。
从央企考核要求的历史变化上看宏琳优配,央企考核从规模导向转变为质量导向,强化企业核心竞争力和功能价值考核。2003年12月,国资委审议通过《中央企业负责人经营业绩考核办法》,2004年1月1日起实施,奠定央企负责人考核基础。在2006年至2019年期间,我国共对《中央企业负责人经营业绩考核办法》实施5次修改,央企考核通过引入增加值考核、分类考核实现从规模导向质量导向的转变,强化对企业核心竞争力和功能价值考核。
现行央企负责人考核体系下,六成以上的A级企业担任产业链“链长”或牵头创新联合体建设,在服务国家战略,保障国家安全、引领产业升级上作用突出。2024年中央企业负责人经营业绩考核为A的企业,超6成的央企担当产业链“链长”或牵头创新联合体,企业的核心竞争力和功能价值突出,与现行央企负责人考核重点相一致,例如,中国石油、中国石化等能源企业连续蝉联A级,是保障国家能源安全的“压舱石”,中国电子、中国电科研发投入领先,聚焦人工智能核心技术领域,引领产业升级。
风险提示:国企改革相关政策的推进进度不及预期,或后续政策方向发生变化;报告中列示上市公司不涉及投资建议。
以下为正文内容:
风险提示:国企改革相关政策的推进进度不及预期,或后续政策方向发生变化;报告中列示上市公司不涉及投资建议。
海量资讯、精准解读,尽在新浪财经APP
责任编辑:何俊熹 宏琳优配
大牛证券提示:文章来自网络,不代表本站观点。